您的位置:首 页 > 新闻中心 > 资讯动态 > 揭秘“中文域名到期续费”骗局套路

资讯动态

揭秘“中文域名到期续费”骗局套路

发布:2022-03-03 16:18:37 浏览:30534

在揭秘中文域名续费骗局之前,我们先来了解下域名的基本知识,域名被当作是互联网的门牌号,对企业来说是资产的一部分,而域名注册是实行先注先得,且注册时长可以是1年到10年之间,而你选择的时间再临到期之前,域名注册商会给与你域名续费的通知,如果企业还在启用相应的域名,或是对某域名进行保留的话就应该及时进行续费,否则超过期限,域名将会在重新投入市场被有需要的人注册。

其实域名续费的骗局已经存在了很多年,它可以说是电话诈骗的一种,而中文域名续费骗局只是他们的另一套说辞的骗局。主要还是而近年来中文域名在国内快速发展,国家也将其纳入到中国域名体系当中,骗子就有更好的借口来说服对方进行行骗。

中文域名到期续费骗局的常用套路:

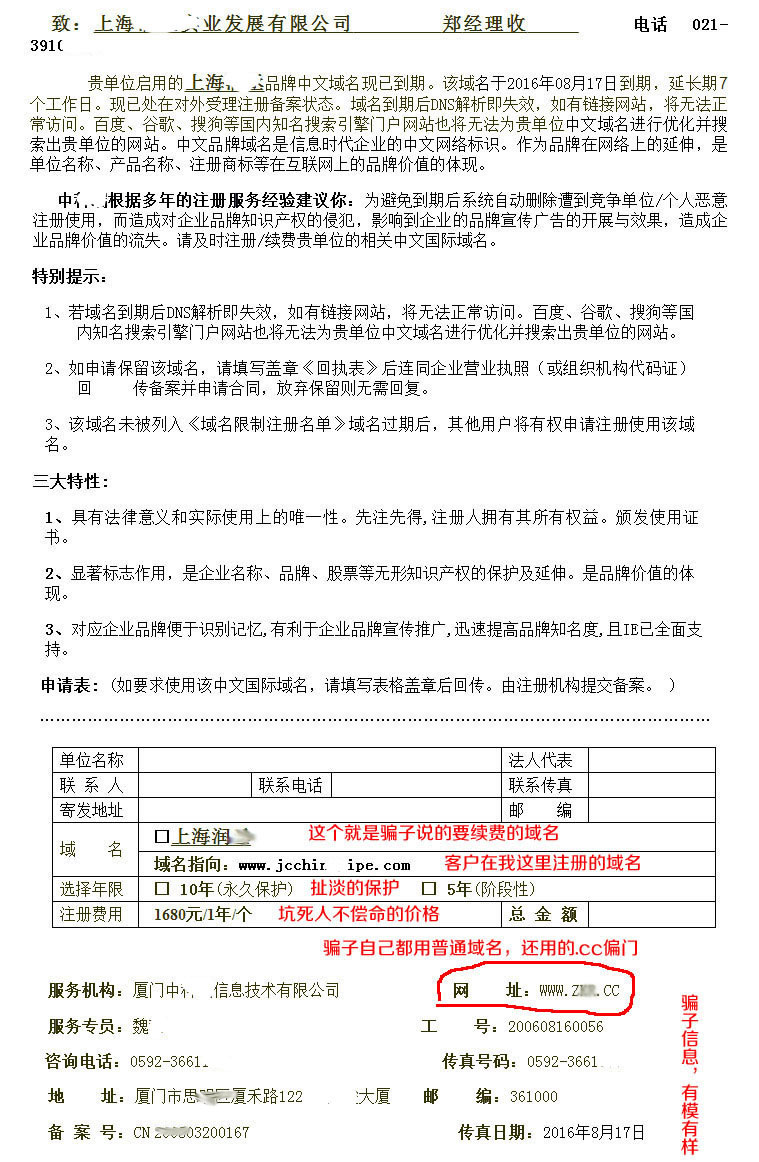
一般骗子会以北上广深大城市的座机向某公司的网络领导层或管理层进行来电,也可能会是以邮件形式,甚至是文件传真方式,至于个人信息的来源很多都是批量在市场中买的。他们会自称是来自某互联网中心,或是管局。骗子会告知你们公司的xxx中文域名快到期了,一般骗子会以该公司的品牌、产品、公司名称的中文域名来进行介绍,让你尽快续费,如果不尽快续费将会不能访问或是被抢注,对公司造成损失。另外骗子还会常用域名的重要性,知识产权保护的必要性来进行恐吓,如果公司相信了,之后就是一步步走进打款汇钱的被骗套路。

所谓中文域名续费,就是个骗局,这个骗局的前提就是客户对域名不懂,一知半解。

网上有个经典的段子完美诠释了这个骗局的过程:

厦门的骗子特别多,总有客户给我打电话,说接到厦门方面的电话,域名到期了,要续费。我几乎每天都要和不同的客户说,那都是骗子,不要理他们。可还是有二个我的客户上当,被骗去几千元钱。

这不,昨天我也收到这些骗子们的传真,说域名到期了,赶快续费,续费5年4200元,续费10年8400元,只有二个选项,只要一上当,就被骗几千元,我也懒得理睬。不想今天那骗子居然打电话来了,我突然想逗他们一下,居然骗到我头上了,班门弄斧。

骗子:您好,您是XX公司的余先生吗?

我:是的,您哪位?

骗子:我是厦门XX网的黄XX,我们是互联网信息中心厦门办事处(骗人的,只有代理商,没有办事处),您的一个英文域名和一个中文域名快到期了,请赶快续费(我刚刚续过费)。

我:我记得我的英文域名不是通过你们注册的,能在你那续费吗?

骗子:可以的(不可以的),所有域名都可以通过我们来续费。

我:我好象没有注册过中文域名,哪来的续费啊?

骗子:是我们给您保留的。

我:可我们没让你保留啊?

骗子:是在您注册英文域名时自动保留的。

我:我注册的英文域名是国际域名,而中文域名是国内的,怎么可能会自动保留呢?

骗子:(对方无语)

我:我英文域名已注册四年了,我没有付费,你怎么会给我保留四年的域名呢?

骗子:其实是你的中文域名没有被人注册。

我:既然没人注册,我干嘛要去注册?

骗子:(对方无语)

我:我只听说厦门有中国频道,中资源,没听说过XX网啊?

骗子:我们公司也是蛮大的,是您不太注意。

我:你们公司有多少骗子啊,每天打电话很累啊?

骗子:您怎么能这样说呢?

我:你说让我怎么说呢?我从事互联网工作十多年了,你先去进修一下再来骗我,OK?

拜拜。

以下是骗子发来的图,和上面的段子比对下就明白了~

还有河南发过来的这种微信也是一样的套路:

域名防诈骗技巧:

一、谨防“域名到期续费”行骗。

1、收到域名续费通知时,民警提醒您先到域名whois查询系统查询域名是否过期,英文信息中“ExpirationDate”表示域名过期时间。(注意:只要在域名过期后的30天内及时续费,您的域名所有权仍然有效。)

2、如果域名将要过期或是在30内的续费期,一定要验证是否原域名服务商发来的通知及其身份、付款帐号的真实性,最好通过电话与原域名服务商核实。3、如果原服务商结业或其他因素导致无法核实续费的真实性,可以在whois系统直接查询顶级注册机构,或者联系正规的服务商(如CNNIC认证服务商)寻求帮助,由其指导帮助您转到那里续费。

3、对来电的电话进行搜索,查看是否被列为诈骗电话,如今智能手机很多都自带了号码标识功能,也可以进行查看,如果发现也可以进行标记,让骗子在网络上无所遁形。

4、接到这类电话,应该冷静下来,询问公司管理互联网版块的负责人或同事,或是管理网站服务器和网站的同事负责人也可以。

5、域名是否到期可以利用whois查询工具进行查询确定,如果是临期,联系当时注册域名的注册商进行续费即可。

二、利用“中文域名遭抢注,优先保护注册”为名行骗。

1、随着中文域名的普及,同时微软、google等主流浏览器支持中文域名地址栏直达,中文域名价值的不断攀升,中文域名品牌保护确实是非常有必要的。

2、但是,域名注册管理一直是遵循谁先注册付费谁先拥有的原则,不存在优先保护的说法。用户在收到这类中文域名保护通知时,民警提醒您首先查询域名是否有被他人注册(查询时一定要到正规服务商那里进行查询),如果确实需要注册的,尽量选择正规的域名注册机构或熟悉的合作伙伴。总之,让您的域名无形资产避免不必要的损失,除了要牢牢的将域名所有权掌握在自己的手中,还要学会分辨域名低价背后的猫腻,识破域名缴费骗局。在此,也奉劝各位用户,一分钱一分货和羊毛出在羊身上是商业规律永恒的守则。

最后:告诉广大客户,普通中文域名无较大投资价值,我们一般不建议客户注册使用,且中文域名在解析时还多一步转码操作。如遇续费通知务必打我电话确认,切勿轻易汇款!切勿轻易汇款!切勿轻易汇款!重要的事情说三遍。

>>> 查看《揭秘“中文域名到期续费”骗局套路》更多相关资讯 <<<

本文地址:http://szlinshi.com/news/html/11409.html

赶快点击我,让我来帮您!